← Back to Projects

Secure Database

MySQL & Data Integrity

Project Overview

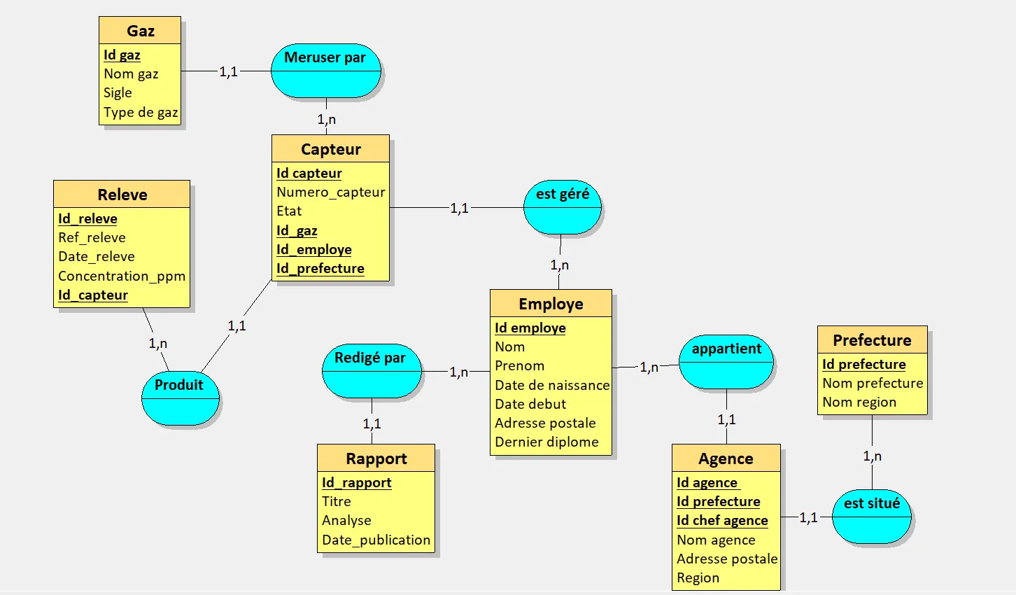
I designed and implemented a centralized relational database for the Ministry of Ecological Transition. The objective was to ensure the reliability of the collection and exploitation of air quality measurements transmitted by regional sensors. The project revolves around three major axes: Design, Administration, and Analysis.

1. Design & Modeling: Development of a schema respecting the 3rd Normal Form (3NF) to avoid redundancies. The structure integrates complex human resources management with inheritance (Technical/Administrative Agents) and ensures GDPR compliance for personal data.

2. Administration & Security: Creation of the infrastructure via SQL scripts (DDL) defining strict integrity constraints (foreign keys). Implementation of a security strategy (DCL) with fine-grained privilege management, distinguishing total administration rights from restricted access for standard users.

3. Exploitation (Data Mining): Development of advanced SQL queries to transform raw sensor data into decision-making indicators: calculation of average gas concentrations (GHG/GESI), monitoring of agent productivity, and generation of immutable analysis reports.

Tech Stack

  • Language SQL (DDL, DML, DCL)
  • Modeling ERD/MCD (Looping)
  • Normalization 3NF & GDPR
  • Data IoT (Gas Sensors)
  • Security User Privileges

Key Steps

  • 🗃️ Conceptual Modeling (ERD)
  • 🔐 Security & Access Rights
  • 📊 Data Aggregation & Analysis
  • ✅ Referential Integrity